亲爱的同学们:
新一年的号角已经吹响,校园里充满了活力与朝气,本学期的体质健康测试也即将拉开帷幕。为了帮助大家明确大学生体质健康测试内容,助力大家有针对性地锻炼,特别准备了以下内容,下面就让我们一起来看看测试的相关内容以及如何高效准备体测吧!
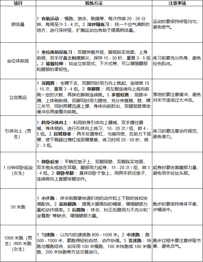
一、测试项目早知道
本次体质健康测试涵盖了多个方面,全面评估大家的身体素质。具体项目如下:
身高体重:最基础的指标,用于计算体重指数(BMI),评估身体的匀称度。
肺活量:测试肺部功能,反映呼吸系统的健康状况。
坐位体前屈:主要考察身体的柔韧性,尤其是腰部和腿部的肌肉与韧带。
立定跳远:衡量下肢爆发力和弹跳能力。
引体向上(男生)/1分钟仰卧起坐(女生):分别测试男生的上肢力量和女生的腹部力量。
50米跑:检测速度素质和爆发力。
1000米跑(男生)/800米跑(女生):评估心肺耐力和有氧运动能力。
二、针对性锻炼方法推荐
以下是针对各测试项目的具体锻炼方法,大家可以根据自身情况选择适合的项目进行练习:

同学们,体质健康测试是对自己身体素质的一次全面了解,也是督促我们加强锻炼的重要契机。希望大家在日常生活中积极锻炼,按照推荐的方法进行针对性训练,以最佳的状态迎接测试。相信通过大家的努力,一定能取得优异的成绩,拥有健康的体魄,享受多彩的校园生活!
最后,预祝大家在本学期的体质健康测试中发挥出色,轻松达标,收获健康与快乐!